x
b p r - n s i
  • Jl. Diponegoro No. 39, Kencong, Jember
  • Sen-Jum 07.30 s.d. 16.00 WIB
  • 0813-3571-8222

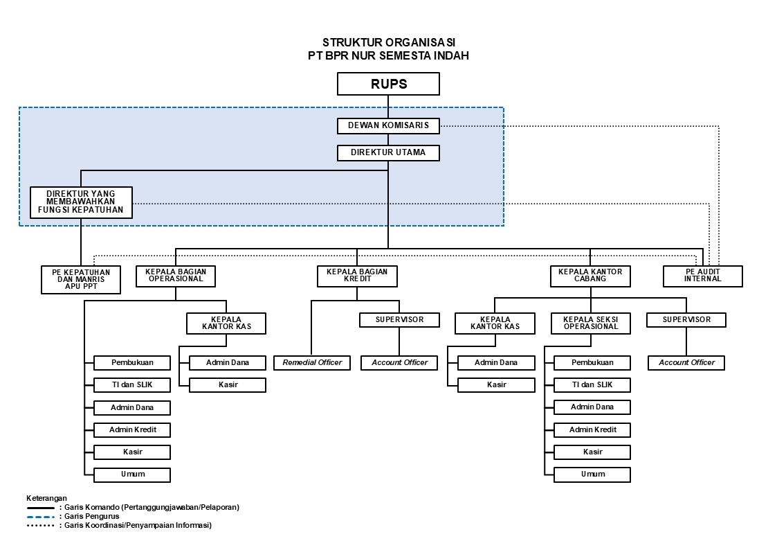
Struktur Organisasi A4 Landscape.jpg